院属各单位、各师生党支部、各学生团支部:
庆祝中国共产党成立100周年大会将于7月1日在北京天安门广场隆重举行。中共中央总书记、国家主席、中央军委主席习近平将发表重要讲话。
届时,中央广播电视总台和新华网将进行现场直播;全国各级广播电视主频道、主频率,各新闻网站、新媒体平台同步转播。根据学校工作安排,结合学院实际,现将师生收听收看庆祝中国共产党成立100周年大会的相关事宜通知如下:
一、时间
2021年7月1日上午8:00
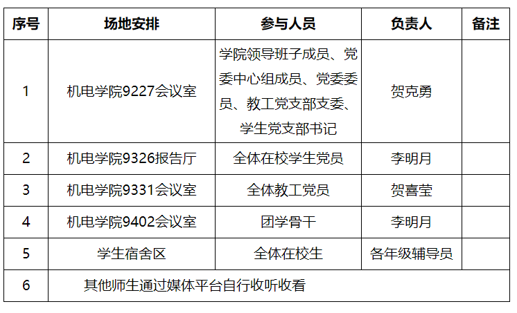
二、具体安排

三、相关要求
1. 院属各单位、各师生党支部、各学生团支部要高度重视,精心组织,把收听收看庆祝中国共产党成立100周年大会作为一项重要的政治任务。同时,将学习贯彻习近平总书记在庆祝中国共产党成立100周年大会上重要讲话精纳入专题组织生活会、教职工政治理论学习之中,学习讨论、交流心得,接受思想教育。
2. 所有收看人员须着装整齐、佩戴党徽,7月1日上午7:40到达指定地点就座。所有师生观看过程中将手机调至静音,并以参与者的身份参与到直播中的唱国歌等环节,营造庄严肃穆的观看氛围。
机械与电子工程学院党委
2021年6月30日